Un verricello integrato, protetto e quasi invisibile: è questa l’idea che emerge da un nuovo brevetto attribuito al team di ingegneri Stellantis presso FCA US, che descrive un sistema di recupero pensato per i futuri veicoli elettrici e che, nei disegni, richiama da vicino la Jeep Recon. Invece del classico argano montato sul paraurti, spesso un accessorio aftermarket, esposto a fango e intemperie, il progetto colloca il verricello all’interno del vano anteriore, sotto il cofano, con il cavo che esce da una piccola apertura nella fascia frontale. L’obiettivo è duplice: protezione meccanica e migliore efficienza aerodinamica, un punto cruciale quando l’autonomia dipende anche dai dettagli della resistenza all’aria.
Un brevetto rivela un possibile sistema di verricello interno integrato per Jeep Recon
La notizia si inserisce nel percorso con cui Jeep ha presentato la Jeep Recon come qualcosa di più di un “SUV a batteria”. La futura elettrica del marchio è stata annunciata con ambizioni chiaramente fuoristradistiche e con l’intenzione di fregiarsi del badge Trail Rated, quindi chiamata a rispettare standard severi su trazione, altezza da terra, guado e controllo in off-road. In altre parole, Jeep punta a trasferire nel mondo BEV la filosofia che ha reso iconiche Wrangler e le sue declinazioni, senza ridurre il progetto a una semplice conversione elettrica.
Per gli appassionati di fuoristrada, il verricello è spesso la differenza tra proseguire un’uscita e restare bloccati. Ma la configurazione tradizionale – argano a vista sul paraurti, staffe, bulloneria, cablaggi – comporta compromessi noti: esposizione continua a pioggia, sale, detriti e urti; rischio di corrosione; manutenzione meno agevole; e, nel caso di un veicolo elettrico, un elemento che peggiora l’aerodinamica e può erodere chilometri di autonomia. Su un BEV orientato ai trail, ogni watt risparmiato in marcia conta, perché l’efficienza è una componente diretta della libertà di movimento.

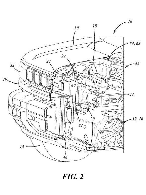
Il brevetto che come dicevamo forse potrebbe riguardare anche Jeep Recon prova a cambiare le regole spostando il verricello dentro la struttura del veicolo, trasformandolo da accessorio esterno a componente integrato di progetto. Secondo la descrizione tecnica, l’argano verrebbe fissato a una base rinforzata collegata ai longheroni o alle rotaie strutturali, così da gestire carichi elevati in trazione. Il posizionamento sarebbe strategico: nel vano anteriore, sopra il modulo di trazione elettrica e dietro la fascia frontale, in un’area sotto cofano che nei veicoli elettrici tende a risultare più libera rispetto ai modelli termici. Il cavo scorrerebbe verso l’esterno attraverso un passaggio dedicato e guide di scorrimento, uscendo frontalmente senza che il tamburo e i componenti principali restino esposti.
I vantaggi, sulla carta, sono molteplici. Prima di tutto, la protezione dagli agenti atmosferici potrebbe prolungare la vita del sistema e ridurre l’usura dovuta a fango, sabbia e acqua. Poi c’è il tema della pulizia delle linee: un verricello interno consentirebbe di mantenere un frontale meno “carico”, senza rinunciare a un dispositivo di recupero pronto all’uso. Infine, l’aerodinamica: eliminare un elemento sporgente sul paraurti può contribuire a contenere turbolenze e resistenza, con un impatto potenziale sull’autonomia reale, soprattutto nei trasferimenti stradali che spesso precedono l’off-road.
Il progetto sfrutta anche un punto a favore del packaging elettrico. L’assenza di un grande motore a combustione e di vari organi accessori libera volume che, su molti EV, viene destinato al “frunk”, il vano anteriore. L’idea suggerita dal brevetto è che quello spazio possa avere un doppio ruolo, con il verricello collocato all’interno del cofano e, a seconda delle varianti, separato dal vano di carico da paratie o coperchi, oppure posizionato in modo adiacente ma comunque protetto. In questo modo, la funzionalità di recupero diventerebbe parte dell’architettura del veicolo, non un’aggiunta successiva.

Sul piano operativo, il sistema descritto ricalca i principi di un verricello tradizionale: una bobina motorizzata, ingranaggi per moltiplicare la coppia e sviluppare forza di trazione, un cavo avvolto e svolto a richiesta. La differenza starebbe nell’integrazione: l’unità ancorata alla struttura e il percorso del cavo progettato per minimizzare attriti e usura, con possibili guide o pulegge per facilitare l’uso e proteggere le parti circostanti. Anche l’accessibilità per la manutenzione sarebbe un punto a favore: intervenire aprendo il cofano, invece di lavorare su un gruppo esposto sul paraurti, può semplificare controlli e riparazioni.
Un altro aspetto è la robustezza in off-road. Collocando il verricello dentro la struttura, diminuisce la probabilità di danni dovuti a impatti con rocce o ostacoli, una delle vulnerabilità dei sistemi esterni durante i passaggi più impegnativi. Considerando che i SUV elettrici possono essere particolarmente pesanti per via delle batterie, la solidità dell’ancoraggio ai longheroni diventa un requisito essenziale per garantire sicurezza e capacità di recupero in situazioni critiche.
La documentazione citata indica inoltre che l’architettura non sarebbe necessariamente limitata all’avantreno: viene contemplata anche una possibile installazione posteriore, con uscita del cavo da un’apertura dedicata nella parte dietro. Una scelta del genere aprirebbe scenari d’uso più flessibili, pur richiedendo compromessi di layout e gestione degli spazi.
Resta, però, il caveat inevitabile: i brevetti non sono una garanzia di produzione. Sono spesso un modo per proteggere un’idea, esplorare soluzioni e mantenere opzioni aperte. Ma la direzione è chiara: se Jeep Recon vuole essere davvero un’elettrica “da sentiero” e non soltanto un SUV a zero emissioni, integrare strumenti di auto-recupero in modo nativo avrebbe un significato preciso. Sarebbe un messaggio agli appassionati: l’elettrificazione non come limitazione, ma come occasione per ripensare l’off-road con soluzioni più pulite, protette ed efficienti, senza sacrificare ciò che rende una Jeep, una Jeep.
